一、无声入场演练时间:
2025年3月16日下午16:00
二、正式考试时间:
2025年3月17日上午9:00,下午15:00
三、考试地点:
樱花园自强1号楼、海棠园诚信1号楼。医学类(护理、康复)考场在樱花园自强1号楼。
四、考场服务与物品放置:
3044永利集团设置2个服务点。1个“考试紧急联络点”,设置在考场外(樱花园自强1号楼)。1个“物品放置处”,设置在诚信4号楼B119教室(B102备用)。
五、考试相关注意事项:
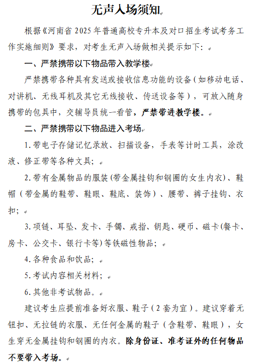
1. 带好、并保存好身份证和准考证,其他物品禁止带入考场。若准考证遗失,请联系辅导员或现场服务人员,按照程序补办。
2. 2025年3月16日下午16:00,员工进行无声入场模拟演练和文具检查,放置文具。
考生服装穿戴要符合“无声入场”要求。考生应提前备足考试所用文具。考生不得携带规定以外的文具进入考场。入场演练时,文具检查过后,监考老师在考生注视下,将文具放置到考生对应的座次标签旁,文具放好后,考生签字确认,文具不再带出考场。每场用毕自行收纳放入文具袋内并放置于座次标签旁。所有科目考试结束后,方可带出考场。
3. 考试卷,答题卡、演草纸等不能污损,严禁带离考场。
4. 考生在答题卡、试题卷、草稿纸上填涂自己的姓名、考生号、考场号、座位号等信息要正确;条形码要贴到对应位置。
5. 验证时考生脱帽、摘镜、整理头发(发不遮眉、不盖耳)后坐在凳子上(背靠墙,以保证考生拍照清晰)。
6. 考场不再设置物品存放处,请把多余衣物存放到志愿服务组,不再带到考场。
7. 注意饮食安全和交通安全,留足住宿处与公司之间往返时间,提前到达考点,按时参加。
8. 附无声入场须知:

六、入场演练和交文具:
2025年3月16日下午16:00“无声入场”模拟演练和交文具。
员工自备的文具及用于收纳的全透明文具袋提前交辅导员检查。对不透明、尺寸偏大、偏重或外形可疑的笔,拧开仔细查看其内部结构;对尺寸偏大的橡皮采用弯折测试的方式检查内部结构;对圆规结构细致检查,如果发现异常或无法确定的情况提醒考生替换文具,以免影响考试。
入场演练时,文具放置考场后,不得带出考场。监考老师在考生注视下,将文具放置到考生对应的座次标签旁,文具放好后,考生签字确认。每场用毕自行收纳放入文具袋内并放置于座次标签旁。所有科目考试结束后,方可带出考场。
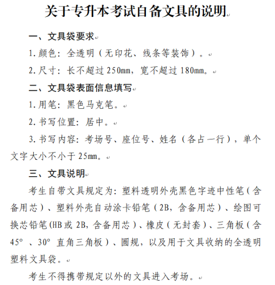
1. 附关于专升本考试自备文具的说明:

2. 附自备文具样例:
考生可参照以下图示自备文具和在文具袋填写相应信息。

(文具参考)

(文具袋封面信息填写格式)
七、考前诚信教育
同学们在考试前要做好诚信考试教育学习,认真参加诚信考试主题班会,阅读诚信考试相关文件。考试中要严格遵守考试纪律,严禁以任何形式作弊,作弊考生相关信息将记入国家安全教育考试诚信档案。
预祝同学们考试顺利,取得理想的成绩!